为全面贯彻落实《教育部关于印发〈2026年全国硕士研究生招生工作管理规定〉的通知》(教学〔2025〕2号)、《关于做好2026年全国硕士研究生招生复试录取工作的通知》(教学司〔2026〕3号)等文件精神,切实规范我院复试、录取工作,维护广大考生合法权益,确保2026年硕士研究生复试录取工作公平、公正、科学,根据《湖南科技大学2026年硕士研究生复试录取工作方案》及学院实际,经研究,特制定本方案。
一、指导思想
(一)落实立德树人根本任务。始终坚持将立德树人成效作为检验研究生考试招生和培养工作的根本标准,牢固树立“考试招生也是育人”理念,着力选拔、培养社会主义事业建设者和接班人。
(二)坚持德智体美劳全面衡量。坚持以德为先,将考生思想品德考核作为复试的重要内容和录取的重要依据。遵循实事求是原则,注重对考生政治态度、思想表现、道德品质、科学精神、诚实守信、遵纪守法等方面的考查。
(三)完善分类选拔机制。坚持以提高生源质量为核心,改进复试考核评价机制,完善学术学位与专业学位分类选拔机制,合理设计复试内容,加强对考生的全面考查和综合评价,提高复试的科学性和有效性,促进高层次创新型人才脱颖而出。
(四)坚持以生为本。在复试录取过程中切实做到尊重考生、服务考生,维护考生合法权益。坚持公开、公平、公正,完善并落实招生考试信息公开制度,建立通畅的问题反馈与处理渠道。
(五)坚持人性化关怀和个性化服务。加强对贫困地区考生、残疾考生等特殊群体的关爱帮扶。根据上级部门有关规定和工作安排,妥善安排一志愿复试、调剂复试、录取等工作时间。
二、组织领导
(一)学院研究生招生工作领导小组
学院成立研究生招生工作领导小组,全面负责学院2026年研究生招生复试和录取工作。
(二)学院研究生招生督查工作小组
学院成立研究生招生督查工作小组,监督、检查学院2026年硕士研究生复试和录取工作。
(三)学院研究生招生应急管理工作小组
学院成立学院研究生招生应急管理工作小组,负责2026年硕士研究生复试录取工作期间的突发事件处置,确保复试工作安全、高效和圆满完成。
(四)硕士研究生复试评委小组
学院按学科专业成立复试评委小组,每小组由5名评委组成。复试评委严格遵守《湖南科技大学硕士研究生复试评委职责及面试行为规范》,评委小组成员现场独立评分。每组均需安排专人对复试全过程进行文字记录,全程同步录像(报送校研究生招生办公室存档备查)。
三、招生计划与复试分数线
(一)招生计划
学院根据各专业(或专业领域)科研成果、导师人数等情况对学校下达的招生计划进行再分配。

(二)复试分数线

享受少数民族照顾政策的考生、“退役大学生士兵”专项计划复试分数线按照《湖南科技大学2026年硕士研究生复试录取工作方案》执行。
四、复试要求及安排
(一)复试形式
经学校研究决定,我院2026年硕士研究生复试采取现场复试,分两个阶段进行:第一阶段为一志愿考生复试;第二阶段为调剂考生复试。复试考生名单经研究生院审核后,在本学院官方网站公布。
(二)复试内容
1. 专业考试:由本学院组织。根据专业特点、办学特色,按照《湖南科技大学2026年硕士研究生招生专业目录》复试科目进行,分为笔试与面试两种形式。
(1)130100艺术学(研究方向01音乐理论、02民族音乐学):
专业笔试:采用综合性、开放性试题,考试时间原则上为2小时,满分100分,考试方式为闭卷。

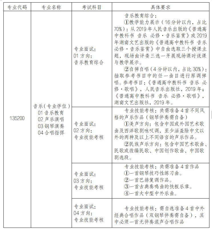
(2)135200音乐(研究方向01音乐教育、02声乐演唱、03钢琴演奏、04合唱指挥)
专业面试:01音乐教育方向专业面试为音乐教育综合;02声乐演唱、03钢琴演奏、04合唱指挥方向专业面试为专业技能考核(一般每位考生专业面试时间控制在20分钟以内)。具体要求如下:

2.综合面试:由本学院组织。综合素质及能力测试包括思想品德、既往表现、外语水平、专业知识、科研能力等。一般每位考生面试时间不少于20分钟,考生明确表示已作答完毕的可提前结束考核。面试满分成绩为100分。
3.同等学力加试:以同等学力参加复试的考生,须加试两门专业课程(视唱练耳理论、艺术概论)。同等学力加试由学院组织,采取笔试+面试形式,每门考试时间为2小时,满分100分,考试方式为闭卷。同等学力考生加试成绩不计入总成绩。
(三)具体安排
1.一志愿复试
(1)复试时间:2026年3月30日-2026年3月31日,考生根据本院通知办理资格审查手续、提交相关复试材料。
(2)资格审查:考生须携带准考证、身份证、学历证(应届考生带学生证)等材料原件报到并进行资格审查。报到和资格审查时间:2026年3月30日上午8:00-11:30 ;地点:黎锦晖音乐学院正乐楼402 。
(3)复试安排:

所有考生休息室:和乐楼204
01、05音乐教育候考室:和乐楼404
所有考生综合面试候考室:和乐楼102书吧
2.调剂生复试
复试时间及安排详见我院官网届时发布的相关批次调剂公告。
(四)复试程序
详见我校研究生院官网发布的《湖南科技大学2026年硕士研究生复试录取工作方案》。
(五)成绩核算
1.满分500的专业总成绩按以下公式计算(初试成绩占总成绩的60%;复试成绩占总成绩的40%):
总成绩=初试成绩(初试总分×0.2×0.6)+复试成绩(专业笔试成绩/专业技能考核成绩×0.2+综合面试成绩×0.2)。
(六)调剂
接收调剂生的基本要求、复试名单确定原则及调剂系统操作要求,详见我校研究生院官网发布的《湖南科技大学2026年硕士研究生复试录取工作方案》。
调剂专业的调剂学术要求及调剂计划详见学院官网后续按调剂批次发布的调剂公告。
(七)录取规则
根据各专业、各领域(方向)或研究方向招生计划,按照总成绩由高到低确定录取顺序。当总成绩完全相同时,初试成绩高的优先。
复试时笔试或面试成绩(均按百分制)不及格者(<60分)不予录取,加试成绩不及格(单科<60分)的考生不予录取。我校研究生院统一在网上公布拟录取名单。
(八)录取确认
学院根据总成绩按照录取规则和招生计划确定拟录取名单,并通知拟录取的调剂考生登陆网上调剂平台进行拟录取确认。未在规定时间内进入网上调剂平台进行同意录取确认的考生,视为自动放弃录取资格。
(九)师生互选
学院根据情况安排师生互选,签署《湖南科技大学2026年硕士研究生师生互选协议》(附件3)。
五、考生须知
1.非全日制、全日制研究生实行相同的考试招生政策和培养标准,其学历学位证书具有同等法律地位和相同效力。原则上我校非全日制硕士研究生只招收在职定向就业人员,凡报考和调剂到我校非全日制硕士研究生的考生均须提供工作单位人事部门的在职工作证明材料。
2.思想政治素质和品德考核(附件2:湖南科技大学2026年硕士研究生复试考生思想政治情况考核表)内容包括考生的政治态度、思想表现、道德品质、遵纪守法、诚实守信等方面,思想品德考核不合格者不予录取。
3.体检标准根据《残疾人教育条例》和《教育部办公厅 卫生部办公厅关于普通高等学校招生学生入学身体检查取消乙肝项目检测有关问题的通知》(教学厅〔2010〕2号)等文件规定,参照《教育部、卫生部、中国残疾人联合会关于印发〈普通高等学校招生体检工作指导意见〉的通知》(教学〔2003〕3号)要求执行。请考生在拟录取确认后一周内提交近三个月二级甲等以上医院的体检报告至学院。
六、复试录取的监督
1.拟录取名单在校研究生院官网公示7日,接受社会和考生监督。
2.参与招生工作人员当年应无近亲或利害关系人参加本学院复试。
3.工作人员须严守保密纪律及相关规定,对存在违反国家有关法律法规和招生管理规定行为的单位或当事人一律按《普通高等学校招生违规行为处理暂行办法》(教育部令第36号)严肃处理、追责问责,追究领导责任和直接责任人员的责任。
4.校研究生招生督查工作领导小组及教学院研究生招生督查工作小组对复试录取工作进行全程监督。
七、本方案由本学院负责解释。
湖南科技大学黎锦晖音乐学院
2026年3月25日
附件:
1.湖南科技大学硕士研究生复试考生诚信承诺书
2.湖南科技大学2026年硕士研究生复试考生思想政治情况考核表
3.湖南科技大学2026年硕士研究生师生互选协议